一份规范的劳动仲裁申请书往往会在劳动仲裁过程中起到事半功倍的效果,甚至可能会影响到劳动仲裁的结果。如何让劳动仲裁委依照劳动仲裁申请书内容来最大限度了解全部案情,一份规范且完整的申请书又包括那几项内容,具体书写时又有哪些需要注意的事项?劳动仲裁员告诉你答案,如何写好仲裁申请书。
一、劳动仲裁申请书包括哪些内容

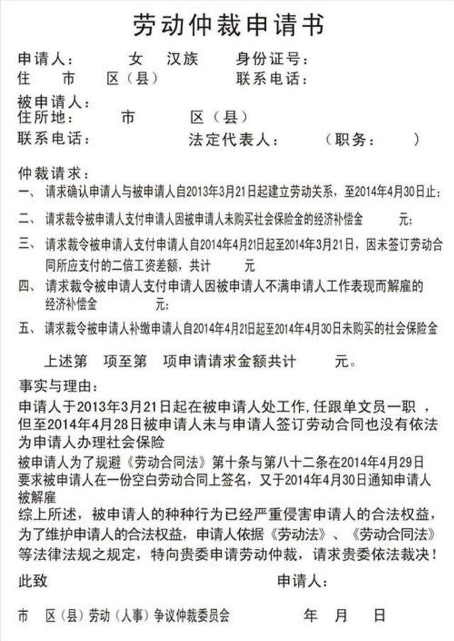
劳动仲裁申请书是劳动人事争议的一方当事人向劳动人事争议仲裁委员会提起仲裁申请,要求对争议事项进行仲裁审理的书面申请,是重要的且不可缺少的仲裁文书,在劳动争议仲裁中具有重要作用,是申请人为争取劳动人事争议仲裁委员会受理本案并在仲裁中争取有利法律后果,所以应当认真书写仲裁申请。具体包括:
1、申请人:写明姓名,性别,年龄,籍贯,现住址,联系电话,确认有效的通信地址;2、被申请人:写明公司或个体户或者其他组织机构等具体名称,法定代表人或者主要负责人的姓名、职务以及联系电话,还有被申请人的住所地或者经营场所;
3、请求事项:根据案件具体情况,写明你的诉求,需要劳动仲裁委予以公断的事项;
4、事实与理由:写明当事人之间纠纷形成的事实、双方当事人争吵的焦点以及请求的依据和理由等等。
另外,一份完整的仲裁申请书除上述内容,还应写明要求予以公断你的请求事项的劳动人事争议仲裁委员会的全称,申请仲裁的时刻,并在右下方写明申请人的姓名。
二、书写劳动仲裁申请书的注意事项
一份好的仲裁申请书,一定是最简单的,也是最详细的,仲裁员能够通过申请书快速审核当事人的主体资格,以及最大限度了解全案基本案情,能够利用不多的文字向劳动仲裁员输送尽量多的信息,有时候甚至可能会影响劳动仲裁的结果。那么具体在书写劳动仲裁申请书时应注意哪些方面:
1、在写明申请人与被申请人的身份信息情况,应注意要尽量详尽且必须是真实有效的信息,劳动者不能用假名或者小名。被申请人的名称必须是全称,与其营业执照或者组织机构代码证上名称需一致,不能是代称或者简称。详细真实有效的信息有助于劳动仲裁委员会核定双方当事人的主体资格,方便劳动仲裁员与当事人进行联络。
2、请求事项是申请人想通过仲裁程序达到的目的,是仲裁活动中的重要内容,也是仲裁申请书中必须记明的法定事项。因此应当写明申请人通过劳动仲裁委向被申请人提出的具体实体权利请求,即要求劳动仲裁委裁决被申请人履行什么义务,以及通过仲裁所要达到的目的。在书写请求事项时,应注意格式简单,应当力求明确具体,切忌模糊不清,模棱两可,且必须是劳动仲裁委可以公断的事项。
3、事实与理由是在记明请求事项的同时,应当记明提出仲裁请求的客观基础,以充分的事实、理由来支持仲裁请求,如此才能使受案的劳动仲裁委明确其提起仲裁的事实依据和具体缘故,并在此基础上对案件进行依法审理和裁决,这部分内容作为仲裁申请书的核心内容,所以所述事实理由应当实事求是,简明概括,切莫长篇大论,同时也不要大量罗列法条,劳动仲裁员不是法盲,不需要你给他普法,也不要全篇在抱怨,一副愤慨的样子,更不要“哭可怜”,对案件事实,仲裁结果于事无补,还惹仲裁员的厌,一些无关案件事实不要过多赘述,仲裁没有那个闲情去看。而是要能根据情况写一份最大程度维护合法权益,并能胜诉的仲裁申请书。